BIRD OF PREY PHYLOGENETIC TREE
QUEBEC RAPTORS (in progress)
RAPTORS WORLDWIDE
| French name | English name | Subfamily | Family | Order | |
| Balbuzard pêcheur | Osprey | Pandioninae | Accipitridae | FALCONIFORMES | |
| Baza coucou | African Baza | Accipitrinae | Accipitridae | FALCONIFORMES | |
| Baza malgache | Madagascar Baza | Accipitrinae | Accipitridae | FALCONIFORMES | |
| Baza de Jerdon | Jerdon’s Baza | Accipitrinae | Accipitridae | FALCONIFORMES | |
| Baza huppé | Pacific Baza | Accipitrinae | Accipitridae | FALCONIFORMES | |
| Baza huppard | Black Baza | Accipitrinae | Accipitridae | FALCONIFORMES | |
| Milan de Cayenne | Grey-headed Kite | Accipitrinae | Accipitridae | FALCONIFORMES | |
| Milan de Forbes | White-collared Kite | Accipitrinae | Accipitridae | FALCONIFORMES | |
| Milan bec-en-croc | Hook-billed Kite | Accipitrinae | Accipitridae | FALCONIFORMES | |
| Milan de Cuba | Cuban Kite | Accipitrinae | Accipitridae | FALCONIFORMES | |
| Bondrée à longue queue | Long-tailed Honey-buzzard | Accipitrinae | Accipitridae | FALCONIFORMES | |
| Bondrée noire | Black Honey-buzzard | Accipitrinae | Accipitridae | FALCONIFORMES | |
| Bondrée apivore | European Honey-buzzard | Accipitrinae | Accipitridae | FALCONIFORMES | |
| Bondrée orientale | Oriental Honey-buzzard | Accipitrinae | Accipitridae | FALCONIFORMES | |
| Bondrée des Célèbes | Barred Honey-buzzard | Accipitrinae | Accipitridae | FALCONIFORMES | |
| Milan à queue carrée | Square-tailed Kite | Accipitrinae | Accipitridae | FALCONIFORMES | |
| Milan à plastron | Black-breasted Buzzard | Accipitrinae | Accipitridae | FALCONIFORMES | |
| Milan à queue fourchue | Swallow-tailed Kite | Accipitrinae | Accipitridae | FALCONIFORMES | |
| Milan des chauves-souris | Bat Hawk | Accipitrinae | Accipitridae | FALCONIFORMES | |
| Élanion perle | Pearl Kite | Accipitrinae | Accipitridae | FALCONIFORMES | |
| Élanion blac | Black-winged Kite | Accipitrinae | Accipitridae | FALCONIFORMES | |
| Élanion d’Australie | Black-shouldered Kite | Accipitrinae | Accipitridae | FALCONIFORMES | |
| Élanion à queue blanche | White-tailed Kite | Accipitrinae | Accipitridae | FALCONIFORMES | |
| Élanion lettré | Letter-winged Kite | Accipitrinae | Accipitridae | FALCONIFORMES | |
| Élanion naucler | Scissor-tailed Kite | Accipitrinae | Accipitridae | FALCONIFORMES | |
| Milan des marais | Snail Kite or Everglade Kite | Accipitrinae | Accipitridae | FALCONIFORMES | |
| Milan à long bec | Slender-billed Kite | Accipitrinae | Accipitridae | FALCONIFORMES | |
| Milan bidenté | Double-toothed Kite | Accipitrinae | Accipitridae | FALCONIFORMES | |
| Milan diodon | Rufous-thighed Kite | Accipitrinae | Accipitridae | FALCONIFORMES | |
| Milan du Mississippi | Mississippi Kite | Accipitrinae | Accipitridae | FALCONIFORMES | |
| Milan bleuâtre | Plumbeous Kite | Accipitrinae | Accipitridae | FALCONIFORMES | |
| Milan royal | Red Kite | Accipitrinae | Accipitridae | FALCONIFORMES | |
| Milan noir | Black Kite | Accipitrinae | Accipitridae | FALCONIFORMES | |
| Milan brun | Black-eared Kite | Accipitrinae | Accipitridae | FALCONIFORMES | |
| Milan siffleur | Whistling Kite | Accipitrinae | Accipitridae | FALCONIFORMES | |
| Milan sacré | Brahminy Kite | Accipitrinae | Accipitridae | FALCONIFORMES | |
| Pygargue blagre | White-bellied Sea-Eagle | Accipitrinae | Accipitridae | FALCONIFORMES | |
| Pygargue de Sanford | Sanford’s Fish-Eagle | Accipitrinae | Accipitridae | FALCONIFORMES | |
| Pygargue vocifer | African Fish-Eagle | Accipitrinae | Accipitridae | FALCONIFORMES | |
| Pygargue de Madagascar | Madagascar Fish-Eagle | Accipitrinae | Accipitridae | FALCONIFORMES | |
| Pygargue de Pallas | Pallas’s Fish-Eagle | Accipitrinae | Accipitridae | FALCONIFORMES | |
| Pygargue à queue blanche | White-tailed Eagle | Accipitrinae | Accipitridae | FALCONIFORMES | |
| Pygargue à tête blanche | Bald Eagle | Accipitrinae | Accipitridae | FALCONIFORMES | |
| Pygargue empereur | Steller’s Sea-Eagle | Accipitrinae | Accipitridae | FALCONIFORMES | |
| Pygargue nain | Lesser Fish-Eagle | Accipitrinae | Accipitridae | FALCONIFORMES | |
| Pygargue à tête grise | Grey-headed Fish-Eagle | Accipitrinae | Accipitridae | FALCONIFORMES | |
| Palmiste africain | Palm-nut Vulture | Accipitrinae | Accipitridae | FALCONIFORMES | |
| Gypaète barbu | Lammergeier | Accipitrinae | Accipitridae | FALCONIFORMES | |
| Vautour percnoptère | Egyptian Vulture | Accipitrinae | Accipitridae | FALCONIFORMES | |
| Vautour charognard | Hooded Vulture | Accipitrinae | Accipitridae | FALCONIFORMES | |
| Vautour africain | White-backed Vulture | Accipitrinae | Accipitridae | FALCONIFORMES | |
| Vautour chaugoun | White-rumped Vulture | Accipitrinae | Accipitridae | FALCONIFORMES | |
| Vautour indien | Long-billed Vulture | Accipitrinae | Accipitridae | FALCONIFORMES | |
| Vautour de Rüppell | Rueppell’s Griffon | Accipitrinae | Accipitridae | FALCONIFORMES | |
| Vautour de l’Himalaya | Himalayan Griffon | Accipitrinae | Accipitridae | FALCONIFORMES | |
| Vautour fauve | Eurasian Griffon | Accipitrinae | Accipitridae | FALCONIFORMES | |
| Vautour chassefiente | Cape Griffon | Accipitrinae | Accipitridae | FALCONIFORMES | |
| Vautour moine | Cinereous Vulture | Accipitrinae | Accipitridae | FALCONIFORMES | |
| Vautour oricou | Lappet-faced Vulture | Accipitrinae | Accipitridae | FALCONIFORMES | |
| Vautour à tête blanche | White-headed Vulture | Accipitrinae | Accipitridae | FALCONIFORMES | |
| Vautour royal | Red-headed Vulture | Accipitrinae | Accipitridae | FALCONIFORMES | |
| Circaète Jean-le-Blanc | Short-toed Snake-Eagle | Accipitrinae | Accipitridae | FALCONIFORMES | |
| Circaète de Beaudouin | Beaudouin’s Snake-Eagle | Accipitrinae | Accipitridae | FALCONIFORMES | |
| Circaète à poitrine noire | Black-chested Snake-Eagle | Accipitrinae | Accipitridae | FALCONIFORMES | |
| Circaète brun | Brown Snake-Eagle | Accipitrinae | Accipitridae | FALCONIFORMES | |
| Circaète barré | Fasciated Snake-Eagle | Accipitrinae | Accipitridae | FALCONIFORMES | |
| Circaète cendré | Banded Snake-Eagle | Accipitrinae | Accipitridae | FALCONIFORMES | |
| Bateleur des savanes | Bateleur | Accipitrinae | Accipitridae | FALCONIFORMES | |
| Serpentaire bacha | Crested Serpent-Eagle | Accipitrinae | Accipitridae | FALCONIFORMES | |
| Serpentaire des Ryu Kyu | Ryukyu Serpent-Eagle | Accipitrinae | Accipitridae | FALCONIFORMES | |
| Serpentaire des Nicobar | Small Serpent-Eagle | Accipitrinae | Accipitridae | FALCONIFORMES | |
| Serpentaire menu | Nicobar Serpent-Eagle | Accipitrinae | Accipitridae | FALCONIFORMES | |
| Serpentaire des Kinabalu | Mountain Serpent-Eagle | Accipitrinae | Accipitridae | FALCONIFORMES | |
| Serpentaire des Célèbes | Sulawesi Serpent-Eagle | Accipitrinae | Accipitridae | FALCONIFORMES | |
| Serpentaire des Philippines | Philippine Serpent-Eagle | Accipitrinae | Accipitridae | FALCONIFORMES | |
| Serpentaire des Andaman | Andaman Serpent-Eagle | Accipitrinae | Accipitridae | FALCONIFORMES | |
| Serpentaire du Congo | Congo Serpent-Eagle | Accipitrinae | Accipitridae | FALCONIFORMES | |
| Serpentaire de Madagascar | Madagascar Serpent-Eagle | Accipitrinae | Accipitridae | FALCONIFORMES | |
| Busard des roseaux | Western or Eurasian Marsh-Harrier | Accipitrinae | Accipitridae | FALCONIFORMES | |
| Busard grenouillard | African Marsh-Harrier | Accipitrinae | Accipitridae | FALCONIFORMES | |
| Busard d’Orient | Eastern Marsh-Harrier | Accipitrinae | Accipitridae | FALCONIFORMES | |
| Busard de Gould | Swamp Harrier | Accipitrinae | Accipitridae | FALCONIFORMES | |
| Busard de Maillard | Reunion Marsh-Harrier | Accipitrinae | Accipitridae | FALCONIFORMES | |
| Busard de Buffon | Long-winged Harrier | Accipitrinae | Accipitridae | FALCONIFORMES | |
| Busard tacheté | Spotted Harrier | Accipitrinae | Accipitridae | FALCONIFORMES | |
| Busard maure | Black Harrier | Accipitrinae | Accipitridae | FALCONIFORMES | |
| Busard Saint-Martin | Northern Harrier or Hen Harrier | Accipitrinae | Accipitridae | FALCONIFORMES | |
| Busard bariolé | Cinereous Harrier | Accipitrinae | Accipitridae | FALCONIFORMES | |
| Busard pâle | Pallid Harrier | Accipitrinae | Accipitridae | FALCONIFORMES | |
| Busard tchoug | Pied Harrier | Accipitrinae | Accipitridae | FALCONIFORMES | |
| Busard cendré | Montagu’s Harrier | Accipitrinae | Accipitridae | FALCONIFORMES | |
| Gymnogène d’Afrique | African Harrier-Hawk or Gymnogene | Accipitrinae | Accipitridae | FALCONIFORMES | |
| Gymnogène de Madagascar | Madagascar Harrier-Hawk | Accipitrinae | Accipitridae | FALCONIFORMES | |
| Autour unibande | Lizard Buzzard | Accipitrinae | Accipitridae | FALCONIFORMES | |
| Autour sombre | Dark Chanting-Goshawk | Accipitrinae | Accipitridae | FALCONIFORMES | |
| Autour à ailes grises | Eastern Chanting-Goshawk | Accipitrinae | Accipitridae | FALCONIFORMES | |
| Autour chanteur | Pale Chanting-Goshawk | Accipitrinae | Accipitridae | FALCONIFORMES | |
| Autour gabar | Gabar Goshawk | Accipitrinae | Accipitridae | FALCONIFORMES | |
| Autour à ventre gris | Grey-bellied Goshawk | Accipitrinae | Accipitridae | FALCONIFORMES | |
| Autour huppé | Crested Goshawk | Accipitrinae | Accipitridae | FALCONIFORMES | |
| Autour des Célèbes | Sulawesi Goshawk | Accipitrinae | Accipitridae | FALCONIFORMES | |
| Autour de Toussenel | Red-chested Hawk | Accipitrinae | Accipitridae | FALCONIFORMES | |
| Autour tachiro | African Goshawk | Accipitrinae | Accipitridae | FALCONIFORMES | |
| Autour à flancs roux | Chestnut-flanked Sparrowhawk | Accipitrinae | Accipitridae | FALCONIFORMES | |
| Épervier shikra | Shikra | Accipitrinae | Accipitridae | FALCONIFORMES | |
| Épervier des Nicobar | Nicobar Sparrowhawk | Accipitrinae | Accipitridae | FALCONIFORMES | |
| Épervier à pieds courts | Levant Sparrowhawk | Accipitrinae | Accipitridae | FALCONIFORMES | |
| Épervier de Horsfield | Chinese Goshawk | Accipitrinae | Accipitridae | FALCONIFORMES | |
| Épervier de Frances | Frances’s Goshawk | Accipitrinae | Accipitridae | FALCONIFORMES | |
| Épervier à queue tachetée | Spot-tailed Goshawk | Accipitrinae | Accipitridae | FALCONIFORMES | |
| Autour blanc | Grey Goshawk | Accipitrinae | Accipitridae | FALCONIFORMES | |
| Autour australien | Brown Goshawk | Accipitrinae | Accipitridae | FALCONIFORMES | |
| Autour à manteau noir | Black-mantled Goshawk | Accipitrinae | Accipitridae | FALCONIFORMES | |
| Autour pie | Pied Goshawk | Accipitrinae | Accipitridae | FALCONIFORMES | |
| Autour à ventre blanc | White-bellied Goshawk | Accipitrinae | Accipitridae | FALCONIFORMES | |
| Autour des Fidji | Fiji Goshawk | Accipitrinae | Accipitridae | FALCONIFORMES | |
| Autour des Moluques | Moluccan Goshawk | Accipitrinae | Accipitridae | FALCONIFORMES | |
| Autour bleu et gris | Slaty-mantled Sparrowhawk | Accipitrinae | Accipitridae | FALCONIFORMES | |
| Autour imitateur | Imitator Sparrowhawk | Accipitrinae | Accipitridae | FALCONIFORMES | |
| Autour à tête grise | Grey-headed Goshawk | Accipitrinae | Accipitridae | FALCONIFORMES | |
| Autour de Mayr | New Britain Goshawk | Accipitrinae | Accipitridae | FALCONIFORMES | |
| Épervier nain | Tiny Hawk | Accipitrinae | Accipitridae | FALCONIFORMES | |
| Épervier à collier interrompu | Semicollared Hawk | Accipitrinae | Accipitridae | FALCONIFORMES | |
| Épervier de Hartlaub | Red-thighed Sparrowhawk | Accipitrinae | Accipitridae | FALCONIFORMES | |
| Épervier minule | Little Sparrowhawk | Accipitrinae | Accipitridae | FALCONIFORMES | |
| Épervier du Japon | Japanese Sparrowhawk | Accipitrinae | Accipitridae | FALCONIFORMES | |
| Épervier besra | Besra | Accipitrinae | Accipitridae | FALCONIFORMES | |
| Épervier des Célèbes | Small Sparrowhawk | Accipitrinae | Accipitridae | FALCONIFORMES | |
| Épervier à gorge grise | Rufous-necked Sparrowhawk | Accipitrinae | Accipitridae | FALCONIFORMES | |
| Épervier à collier roux | Collared Sparrowhawk | Accipitrinae | Accipitridae | FALCONIFORMES | |
| Épervier de Nouvelle-Bretagne | New Britain Sparrowhawk | Accipitrinae | Accipitridae | FALCONIFORMES | |
| Épervier à poitrine rousse | Vinous-breasted Sparrowhawk | Accipitrinae | Accipitridae | FALCONIFORMES | |
| Épervier de Madagascar | Madagascar Sparrowhawk | Accipitrinae | Accipitridae | FALCONIFORMES | |
| Épervier de l’Ovampo | Ovambo Sparrowhawk | Accipitrinae | Accipitridae | FALCONIFORMES | |
| Épervier d’Europe | Eurasian Sparrowhawk | Accipitrinae | Accipitridae | FALCONIFORMES | |
| Épervier menu | Rufous-chested Sparrowhawk | Accipitrinae | Accipitridae | FALCONIFORMES | |
| Épervier brun | Sharp-shinned Hawk | Accipitrinae | Accipitridae | FALCONIFORMES | |
| Épervier à poitrine blanche | White-breasted Hawk | Accipitrinae | Accipitridae | FALCONIFORMES | |
| Épervier à gorge rayée | Plain-breasted Hawk | Accipitrinae | Accipitridae | FALCONIFORMES | |
| Épervier à cuisses rousses | Rufous-thighed Hawk | Accipitrinae | Accipitridae | FALCONIFORMES | |
| Épervier de Cooper | Cooper’s Hawk | Accipitrinae | Accipitridae | FALCONIFORMES | |
| Épervier de Cuba | Gundlach’s Hawk | Accipitrinae | Accipitridae | FALCONIFORMES | |
| Épervier bicolore | Bicolored Hawk | Accipitrinae | Accipitridae | FALCONIFORMES | |
| Autour noir | Black Goshawk | Accipitrinae | Accipitridae | FALCONIFORMES | |
| Autour de Henst | Henst’s Goshawk | Accipitrinae | Accipitridae | FALCONIFORMES | |
| Autour des palombes | Northern Goshawk | Accipitrinae | Accipitridae | FALCONIFORMES | |
| Autour de Meyer | Meyer’s Goshawk | Accipitrinae | Accipitridae | FALCONIFORMES | |
| Autour de Bürger | Chestnut-shouldered Goshawk | Accipitrinae | Accipitridae | FALCONIFORMES | |
| Autour rouge | Red Goshawk | Accipitrinae | Accipitridae | FALCONIFORMES | |
| Autour de Doria | Doria’s Goshawk | Accipitrinae | Accipitridae | FALCONIFORMES | |
| Autour à longue queue | Long-tailed Hawk | Accipitrinae | Accipitridae | FALCONIFORMES | |
| Busautour des sauterelles | Grasshopper Buzzard | Accipitrinae | Accipitridae | FALCONIFORMES | |
| Busautour aux yeux blancs | White-eyed Buzzard | Accipitrinae | Accipitridae | FALCONIFORMES | |
| Busautour pâle | Rufous-winged Buzzard | Accipitrinae | Accipitridae | FALCONIFORMES | |
| Busautour à joues grises | Grey-faced Buzzard | Accipitrinae | Accipitridae | FALCONIFORMES | |
| Buse échasse | Crane Hawk | Accipitrinae | Accipitridae | FALCONIFORMES | |
| Buse plombée | Plumbeous Hawk | Accipitrinae | Accipitridae | FALCONIFORMES | |
| Buse ardoisée | Slate-colored Hawk | Accipitrinae | Accipitridae | FALCONIFORMES | |
| Buse barrée | Barred Hawk | Accipitrinae | Accipitridae | FALCONIFORMES | |
| Buse à face noire | Black-faced Hawk | Accipitrinae | Accipitridae | FALCONIFORMES | |
| Buse à sourcils blancs | White-browed Hawk | Accipitrinae | Accipitridae | FALCONIFORMES | |
| Buse lacernulée | White-necked Hawk | Accipitrinae | Accipitridae | FALCONIFORMES | |
| Buse semiplombée | Semiplumbeous Hawk | Accipitrinae | Accipitridae | FALCONIFORMES | |
| Buse blanche | White Hawk | Accipitrinae | Accipitridae | FALCONIFORMES | |
| Buse à dos gris | Grey-backed Hawk | Accipitrinae | Accipitridae | FALCONIFORMES | |
| Buse mantelée | Mantled Hawk | Accipitrinae | Accipitridae | FALCONIFORMES | |
| Buse buson | Rufous Crab-Hawk | Accipitrinae | Accipitridae | FALCONIFORMES | |
| Buse noire | Common Black-Hawk | Accipitrinae | Accipitridae | FALCONIFORMES | |
| Buse des mangroves | Mangrove Black-Hawk | Accipitrinae | Accipitridae | FALCONIFORMES | |
| Buse urubu | Great Black-Hawk | Accipitrinae | Accipitridae | FALCONIFORMES | |
| Buse roussâtre | Savanna Hawk | Accipitrinae | Accipitridae | FALCONIFORMES | |
| Buse de Harris | Harris’s Hawk | Accipitrinae | Accipitridae | FALCONIFORMES | |
| Buse à tête blanche | Black-collared Hawk | Accipitrinae | Accipitridae | FALCONIFORMES | |
| Buse aguia | Black-chested Buzzard-Eagle | Accipitrinae | Accipitridae | FALCONIFORMES | |
| Buse solitaire | Solitary Eagle | Accipitrinae | Accipitridae | FALCONIFORMES | |
| Buse couronnée | Crowned Eagle | Accipitrinae | Accipitridae | FALCONIFORMES | |
| Buse grise | Grey Hawk | Accipitrinae | Accipitridae | FALCONIFORMES | |
| Buse cendrée | Grey-lined Hawk | Accipitrinae | Accipitridae | FALCONIFORMES | |
| Buse à gros bec | Roadside Hawk | Accipitrinae | Accipitridae | FALCONIFORMES | |
| Buse à épaulettes | Red-shouldered Hawk | Accipitrinae | Accipitridae | FALCONIFORMES | |
| Buse de Ridgway | Ridgway’s Hawk | Accipitrinae | Accipitridae | FALCONIFORMES | |
| Petite Buse | Broad-winged Hawk | Accipitrinae | Accipitridae | FALCONIFORMES | |
| Buse cul-blanc | White-rumped Hawk | Accipitrinae | Accipitridae | FALCONIFORMES | |
| Buse à queue courte | Short-tailed Hawk | Accipitrinae | Accipitridae | FALCONIFORMES | |
| Buse à gorge blanche | White-throated Hawk | Accipitrinae | Accipitridae | FALCONIFORMES | |
| Buse de Swainson | Swainson’s Hawk | Accipitrinae | Accipitridae | FALCONIFORMES | |
| Buse à queue blanche | White-tailed Hawk | Accipitrinae | Accipitridae | FALCONIFORMES | |
| Buse des Galapagos | Galapagos Hawk | Accipitrinae | Accipitridae | FALCONIFORMES | |
| Buse tricolore | Red-backed Hawk | Accipitrinae | Accipitridae | FALCONIFORMES | |
| Buse du puna | Puna Hawk | Accipitrinae | Accipitridae | FALCONIFORMES | |
| Buse à queue barrée | Zone-tailed Hawk | Accipitrinae | Accipitridae | FALCONIFORMES | |
| Buse d’Hawaï | Hawaiian Hawk | Accipitrinae | Accipitridae | FALCONIFORMES | |
| Buse à queue rousse | Red-tailed Hawk | Accipitrinae | Accipitridae | FALCONIFORMES | |
| Buse de Patagonie | Rufous-tailed Hawk | Accipitrinae | Accipitridae | FALCONIFORMES | |
| Buse variable | Common Buzzard | Accipitrinae | Accipitridae | FALCONIFORMES | |
| Buse montagnarde | Mountain Buzzard | Accipitrinae | Accipitridae | FALCONIFORMES | |
| Buse de Madagascar | Madagascar Buzzard | Accipitrinae | Accipitridae | FALCONIFORMES | |
| Buse féroce | Long-legged Buzzard | Accipitrinae | Accipitridae | FALCONIFORMES | |
| Buse de Chine | Upland Buzzard | Accipitrinae | Accipitridae | FALCONIFORMES | |
| Buse rouilleuse | Ferruginous Hawk | Accipitrinae | Accipitridae | FALCONIFORMES | |
| Buse pattue | Rough-legged Hawk | Accipitrinae | Accipitridae | FALCONIFORMES | |
| Buse d’Afrique | Red-necked Buzzard | Accipitrinae | Accipitridae | FALCONIFORMES | |
| Buse augure | Augur Buzzard | Accipitrinae | Accipitridae | FALCONIFORMES | |
| Buse d’Archer | Archer’s Buzzard | Accipitrinae | Accipitridae | FALCONIFORMES | |
| Buse rounoir | Jackal Buzzard | Accipitrinae | Accipitridae | FALCONIFORMES | |
| Harpie huppée | Crested Eagle | Accipitrinae | Accipitridae | FALCONIFORMES | |
| Harpie féroce | Harpy Eagle | Accipitrinae | Accipitridae | FALCONIFORMES | |
| Aigle de Nouvelle-Guinée | New Guinea Eagle | Accipitrinae | Accipitridae | FALCONIFORMES | |
| Aigle des singes | Great Philippine Eagle | Accipitrinae | Accipitridae | FALCONIFORMES | |
| Aigle noir | Black Eagle | Accipitrinae | Accipitridae | FALCONIFORMES | |
| Aigle pomarin | Lesser Spotted Eagle | Accipitrinae | Accipitridae | FALCONIFORMES | |
| Aigle criard | Greater Spotted Eagle | Accipitrinae | Accipitridae | FALCONIFORMES | |
| Aigle ravisseur | Tawny Eagle | Accipitrinae | Accipitridae | FALCONIFORMES | |
| Aigle indien | Indian Spotted Eagle | Accipitrinae | Accipitridae | FALCONIFORMES | |
| Aigle des steppes | Steppe Eagle | Accipitrinae | Accipitridae | FALCONIFORMES | |
| Aigle ibérique | Adalbert’s Eagle | Accipitrinae | Accipitridae | FALCONIFORMES | |
| Aigle impérial | Imperial Eagle | Accipitrinae | Accipitridae | FALCONIFORMES | |
| Aigle de Wahlberg | Wahlberg’s Eagle | Accipitrinae | Accipitridae | FALCONIFORMES | |
| Aigle de Gurney | Gurney’s Eagle | Accipitrinae | Accipitridae | FALCONIFORMES | |
| Aigle royal | Golden Eagle | Accipitrinae | Accipitridae | FALCONIFORMES | |
| Aigle d’Australie | Wedge-tailed Eagle | Accipitrinae | Accipitridae | FALCONIFORMES | |
| Aigle de Verreaux | Verreaux’s Eagle | Accipitrinae | Accipitridae | FALCONIFORMES | |
| Aigle de Bonelli | Bonelli’s Eagle | Accipitrinae | Accipitridae | FALCONIFORMES | |
| Aigle fascié | African Hawk-Eagle | Accipitrinae | Accipitridae | FALCONIFORMES | |
| Aigle botté | Booted Eagle | Accipitrinae | Accipitridae | FALCONIFORMES | |
| Aigle nain | Little Eagle | Accipitrinae | Accipitridae | FALCONIFORMES | |
| Aigle d’Ayres | Ayres’s Hawk-Eagle | Accipitrinae | Accipitridae | FALCONIFORMES | |
| Aigle à ventre roux | Rufous-bellied Eagle | Accipitrinae | Accipitridae | FALCONIFORMES | |
| Aigle martial | Martial Eagle | Accipitrinae | Accipitridae | FALCONIFORMES | |
| Aigle noir et blanc | Black-and-White Hawk-Eagle | Accipitrinae | Accipitridae | FALCONIFORMES | |
| Aigle huppard | Long-crested Eagle | Accipitrinae | Accipitridae | FALCONIFORMES | |
| Aigle de Cassin | Cassin’s Hawk-Eagle | Accipitrinae | Accipitridae | FALCONIFORMES | |
| Aigle huppé | Changeable Hawk-Eagle | Accipitrinae | Accipitridae | FALCONIFORMES | |
| Aigle montagnard | Mountain Hawk-Eagle | Accipitrinae | Accipitridae | FALCONIFORMES | |
| Aigle de Blyth | Blyth’s Hawk-Eagle | Accipitrinae | Accipitridae | FALCONIFORMES | |
| Aigle de Java | Javan Hawk-Eagle | Accipitrinae | Accipitridae | FALCONIFORMES | |
| Aigle des Célèbes | Sulawesi Hawk-Eagle | Accipitrinae | Accipitridae | FALCONIFORMES | |
| Aigle des Philippines | Philippine Hawk-Eagle | Accipitrinae | Accipitridae | FALCONIFORMES | |
| Aigle de Wallace | Wallace’s Hawk-Eagle | Accipitrinae | Accipitridae | FALCONIFORMES | |
| Aigle tyran | Black Hawk-Eagle | Accipitrinae | Accipitridae | FALCONIFORMES | |
| Aigle orné | Ornate Hawk-Eagle | Accipitrinae | Accipitridae | FALCONIFORMES | |
| Aigle couronné | Crowned Hawk-Eagle | Accipitrinae | Accipitridae | FALCONIFORMES | |
| Aigle d’Isidore | Black-and-chestnut Eagle | Accipitrinae | Accipitridae | FALCONIFORMES | |
| Messager sagittaire | Secretarybird | Sagittariidae | FALCONIFORMES | ||
| Caracara noir | Black Caracara | Falconidae | FALCONIFORMES | ||
| Caracara à gorge rouge | Red-throated Caracara | Falconidae | FALCONIFORMES | ||
| Caracara caronculé | Carunculated Caracara | Falconidae | FALCONIFORMES | ||
| Caracara montagnard | Mountain Caracara | Falconidae | FALCONIFORMES | ||
| Caracara à gorge blanche | White-throated Caracara | Falconidae | FALCONIFORMES | ||
| Caracara austral | Striated Caracara | Falconidae | FALCONIFORMES | ||
| Caracara de Guadalupe | Guadalupe Caracara | Falconidae | FALCONIFORMES | ||
| Caracara huppé | Southern Caracara | Falconidae | FALCONIFORMES | ||
| Caracara à tête jaune | Yellow-headed Caracara | Falconidae | FALCONIFORMES | ||
| Caracara chimango | Chimango Caracara | Falconidae | FALCONIFORMES | ||
| Macagua rieur | Laughing Falcon | Falconidae | FALCONIFORMES | ||
| Carnifex barré | Barred Forest-Falcon | Falconidae | FALCONIFORMES | ||
| Carnifex plombé | Plumbeous Forest-Falcon | Falconidae | FALCONIFORMES | ||
| Carnifex à gorge cendrée | Lined Forest-Falcon | Falconidae | FALCONIFORMES | ||
| Carnifex ardoisé | Slaty-backed Forest-Falcon | Falconidae | FALCONIFORMES | ||
| Carnifex à collier | Collared Forest-Falcon | Falconidae | FALCONIFORMES | ||
| Carnifex de Buckley | Buckley’s Forest-Falcon | Falconidae | FALCONIFORMES | ||
| Carnifex à ailes tachetées | Spot-winged Falconet | Falconidae | FALCONIFORMES | ||
| Fauconnet d’Afrique | Pygmy Falcon | Falconidae | FALCONIFORMES | ||
| Fauconnet à pattes jaunes | White-rumped Falcon | Falconidae | FALCONIFORMES | ||
| Fauconnet à collier | Collared Falconet | Falconidae | FALCONIFORMES | ||
| Fauconnet moineau | Black-thighed Falconet | Falconidae | FALCONIFORMES | ||
| Fauconnet de Bornéo | White-fronted Falconet | Falconidae | FALCONIFORMES | ||
| Fauconnet des Philippines | Philippine Falconet | Falconidae | FALCONIFORMES | ||
| Fauconnet noir et blanc | Pied Falconet | Falconidae | FALCONIFORMES | ||
| Faucon bérigora | Brown Falcon | Falconidae | FALCONIFORMES | ||
| Faucon crécerellette | Lesser Kestrel | Falconidae | FALCONIFORMES | ||
| Faucon crécerelle | Common Kestrel | Falconidae | FALCONIFORMES | ||
| Crécerelle malgache | Madagascar Kestrel | Falconidae | FALCONIFORMES | ||
| Crécerelle de Maurice | Mauritius Kestrel | Falconidae | FALCONIFORMES | ||
| Crécerelle des Seychelles | Seychelles Kestrel | Falconidae | FALCONIFORMES | ||
| Crécerelle des Moluques | Spotted Kestrel | Falconidae | FALCONIFORMES | ||
| Crécerelle d’Australie | Australian or Nankeen Kestrel | Falconidae | FALCONIFORMES | ||
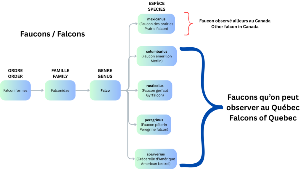
| Crécerelle d’Amérique | American Kestrel | Falconidae | FALCONIFORMES | ||
| Crécerelle aux yeux blancs | Greater Kestrel | Falconidae | FALCONIFORMES | ||
| Crécerelle renard | Fox Kestrel | Falconidae | FALCONIFORMES | ||
| Faucon ardoisé | Grey Kestrel | Falconidae | FALCONIFORMES | ||
| Faucon de Dickinson | Dickinson’s Kestrel | Falconidae | FALCONIFORMES | ||
| Faucon à ventre rayé | Banded Kestrel | Falconidae | FALCONIFORMES | ||
| Faucon chicquera | Red-necked Falcon | Falconidae | FALCONIFORMES | ||
| Faucon kobez | Red-footed Falcon | Falconidae | FALCONIFORMES | ||
| Faucon de l’Amour | Amur Falcon | Falconidae | FALCONIFORMES | ||
| Faucon d’Éléonore | Eleonora’s Falcon | Falconidae | FALCONIFORMES | ||
| Faucon concolore | Sooty Falcon | Falconidae | FALCONIFORMES | ||
| Faucon aplomado | Aplomado Falcon | Falconidae | FALCONIFORMES | ||
| Faucon émerillon | Merlin | Falconidae | FALCONIFORMES | ||
| Faucon des chauves-souris | Bat Falcon | Falconidae | FALCONIFORMES | ||
| Faucon hobereau | Eurasian Hobby | Falconidae | FALCONIFORMES | ||
| Faucon de Cuvier | African Hobby | Falconidae | FALCONIFORMES | ||
| Faucon aldrovandin | Oriental Hobby | Falconidae | FALCONIFORMES | ||
| Petit Faucon | Australian Hobby | Falconidae | FALCONIFORMES | ||
| Faucon de Nouvelle-Zélande | New Zealand Falcon | Falconidae | FALCONIFORMES | ||
| Faucon gris | Grey Falcon | Falconidae | FALCONIFORMES | ||
| Faucon noir | Black Falcon | Falconidae | FALCONIFORMES | ||
| Faucon lanier | Lanner Falcon | Falconidae | FALCONIFORMES | ||
| Faucon laggar | Laggar Falcon | Falconidae | FALCONIFORMES | ||
| Faucon sacre | Saker Falcon | Falconidae | FALCONIFORMES | ||
| Faucon de l’Altaï | Altai Falcon | Falconidae | FALCONIFORMES | ||
| Faucon gerfaut | Gyrfalcon | Falconidae | FALCONIFORMES | ||
| Faucon des prairies | Prairie Falcon | Falconidae | FALCONIFORMES | ||
| Faucon pèlerin | Peregrine Falcon | Falconidae | FALCONIFORMES | ||
| Faucon de Barbarie | Barbary Falcon | Falconidae | FALCONIFORMES | ||
| Faucon orangé | Orange-breasted Falcon | Falconidae | FALCONIFORMES | ||
| Faucon taita | Taita Falcon | Falconidae | FALCONIFORMES | ||
| Effraie piquetée | Lesser Sooty-Owl | Tytonidae | STRIGIFORMES | ||
| Effraie ombrée | Greater Sooty-Owl or Sooty Owl | Tytonidae | STRIGIFORMES | ||
| Effraie de Minahassa | Minahassa Masked-Owl | Tytonidae | STRIGIFORMES | ||
| Effraie de Taliabu | Taliabu Masked-Owl or Taliabu Owl | Tytonidae | STRIGIFORMES | ||
| Effraie des Tanimbar | Lesser Masked-Owl | Tytonidae | STRIGIFORMES | ||
| Effraie de Manus | Manus Masked-Owl | Tytonidae | STRIGIFORMES | ||
| Effraie dorée | Bismarck Masked-Owl | Tytonidae | STRIGIFORMES | ||
| Effraie masquée | Australian Masked-Owl or Masked Owl | Tytonidae | STRIGIFORMES | ||
| Effraie de Tasmanie | Tasmanian Masked-Owl | Tytonidae | STRIGIFORMES | ||
| Effraie des Célèbes | Sulawesi Owl | Tytonidae | STRIGIFORMES | ||
| Effraie de Soumagne | Madagascar Red Owl | Tytonidae | STRIGIFORMES | ||
| Effraie des clochers | Barn Owl | Tytonidae | STRIGIFORMES | ||
| Effraie d’Hispaniola | Ashy-faced Owl | Tytonidae | STRIGIFORMES | ||
| Effraie du Cap | African Grass-Owl or Grass Owl | Tytonidae | STRIGIFORMES | ||
| Effraie de prairie | Eastern Grass-Owl | Tytonidae | STRIGIFORMES | ||
| Phodile de Prigogine | Congo Bay-Owl | Tytonidae | STRIGIFORMES | ||
| Phodile calong | Oriental Bay-Owl | Tytonidae | STRIGIFORMES | ||
| Petit-duc à front blanc | White-fronted Scops-Owl | Strigidae | STRIGIFORMES | ||
| Petit-duc roussâtre | Reddish Scops-Owl | Strigidae | STRIGIFORMES | ||
| Petit-duc à bec jaune | Sandy Scops-Owl | Strigidae | STRIGIFORMES | ||
| Petit-duc d’Irène | Sokoke Scops-Owl | Strigidae | STRIGIFORMES | ||
| Petit-duc des Andaman | Andaman Scops-Owl | Strigidae | STRIGIFORMES | ||
| Petit-duc tacheté | Mountain Scops-Owl | Strigidae | STRIGIFORMES | ||
| Petit-duc de Stresemann | Stresemann’s Scops-Owl | Strigidae | STRIGIFORMES | ||
| Petit-duc de Mindanao | Mindanao Scops-Owl | Strigidae | STRIGIFORMES | ||
| Petit-duc de Bruce | Pallid Scops-Owl | Strigidae | STRIGIFORMES | ||
| Petit-duc nain | Flammulated Owl | Strigidae | STRIGIFORMES | ||
| Petit-duc scops | Common or Eurasian Scops-Owl | Strigidae | STRIGIFORMES | ||
| Petit-duc africain | African Scops-Owl | Strigidae | STRIGIFORMES | ||
| Petit-duc d’Orient | Oriental Scops-Owl | Strigidae | STRIGIFORMES | ||
| Petit-duc de Manado | Sulawesi Scops-Owl | Strigidae | STRIGIFORMES | ||
| Petit-duc longicorne | Luzon Scops-Owl | Strigidae | STRIGIFORMES | ||
| Petit-duc de Mindoro | Mindoro Scops-Owl | Strigidae | STRIGIFORMES | ||
| Petit-duc de Florès | Flores Scops-Owl | Strigidae | STRIGIFORMES | ||
| Petit-duc de Java | Javan Scops-Owl | Strigidae | STRIGIFORMES | ||
| Petit-duc de Simalur | Simeulue Scops-Owl | Strigidae | STRIGIFORMES | ||
| Petit-duc de Sao Tomé | Sao Tome Scops-Owl | Strigidae | STRIGIFORMES | ||
| Petit-duc élégant | Elegant Scops-Owl | Strigidae | STRIGIFORMES | ||
| Petit-duc de Mantanani | Mantanani Scops-Owl | Strigidae | STRIGIFORMES | ||
| Petit-duc mystérieux | Moluccan Scops-Owl | Strigidae | STRIGIFORMES | ||
| Petit-duc scieur | Seychelles Scops-Owl | Strigidae | STRIGIFORMES | ||
| Petit-duc de Beccari | Beccari’s Scops-Owl | Strigidae | STRIGIFORMES | ||
| Petit-duc d’Enggano | Enggano Scops-Owl | Strigidae | STRIGIFORMES | ||
| Petit-duc malgache | Malagasy Scops-Owl | Strigidae | STRIGIFORMES | ||
| Petit-duc du Karthala | Comoro Scops-Owl | Strigidae | STRIGIFORMES | ||
| Petit-duc de Pemba | Pemba Scops-Owl | Strigidae | STRIGIFORMES | ||
| Petit-duc radjah | Rajah Scops-Owl | Strigidae | STRIGIFORMES | ||
| Petit-duc à collier | Indian Scops-Owl | Strigidae | STRIGIFORMES | ||
| Petit-duc de Horsfield | Sunda Scops-Owl | Strigidae | STRIGIFORMES | ||
| Petit-duc des Mentawei | Mentawai Scops-Owl | Strigidae | STRIGIFORMES | ||
| Petit-duc de Luçon | Philippine Scops-Owl | Strigidae | STRIGIFORMES | ||
| Petit-duc de Palawan | Palawan Scops-Owl | Strigidae | STRIGIFORMES | ||
| Petit-duc de Wallace | Wallace’s Scops-Owl | Strigidae | STRIGIFORMES | ||
| Petit-duc à face blanche | White-faced Scops-Owl | Strigidae | STRIGIFORMES | ||
| Petit-duc des montagnes | Western Screech-Owl | Strigidae | STRIGIFORMES | ||
| Petit-duc maculé | Eastern Screech-Owl | Strigidae | STRIGIFORMES | ||
| Petit-duc du Balsas | Balsas Screech-Owl | Strigidae | STRIGIFORMES | ||
| Petit-duc de Cooper | Pacific Screech-Owl | Strigidae | STRIGIFORMES | ||
| Petit-duc à moustaches | Whiskered Screech-Owl | Strigidae | STRIGIFORMES | ||
| Petit-duc choliba | Tropical Screech-Owl | Strigidae | STRIGIFORMES | ||
| Petit-duc de Koepcke | Koepcke’s Screech-Owl | Strigidae | STRIGIFORMES | ||
| Petit-duc du Pérou | West Peruvian Screech-Owl | Strigidae | STRIGIFORMES | ||
| Petit-duc bridé | Bearded Screech-Owl | Strigidae | STRIGIFORMES | ||
| Petit-duc vermiculé | Vermiculated Screech-Owl | Strigidae | STRIGIFORMES | ||
| Petit-duc à mèches noires | Variable Screech-Owl | Strigidae | STRIGIFORMES | ||
| Petit-duc guatémaltèque | Middle American Screech-Owl | Strigidae | STRIGIFORMES | ||
| Petit-duc de Hoy | Hoy’s Screech-Owl | Strigidae | STRIGIFORMES | ||
| Petit-duc à aigrettes longues | Long-tufted Screech-Owl | Strigidae | STRIGIFORMES | ||
| Petit-duc de Watson | Tawny-bellied Screech-Owl | Strigidae | STRIGIFORMES | ||
| Petit-duc austral | Austral Screech-Owl | Strigidae | STRIGIFORMES | ||
| Petit-duc de Peterson | Cinnamon Screech-Owl | Strigidae | STRIGIFORMES | ||
| Petit-duc de Marshall | Cloud-forest Screech-Owl | Strigidae | STRIGIFORMES | ||
| Petit-duc de Salvin | Rufescent Screech-Owl | Strigidae | STRIGIFORMES | ||
| Petit-duc de Colombie | Colombian Screech-Owl | Strigidae | STRIGIFORMES | ||
| Petit-duc de Clark | Bare-shanked Screech-Owl | Strigidae | STRIGIFORMES | ||
| Petit-duc de Porto Rico | Puerto Rican Screech-Owl | Strigidae | STRIGIFORMES | ||
| Petit-duc de Cuba | Bare-legged Owl or Cuban Screech-Owl | Strigidae | STRIGIFORMES | ||
| Petit-duc des Palau | Palau Owl | Strigidae | STRIGIFORMES | ||
| Petit-duc à gorge blanche | White-throated Screech-Owl | Strigidae | STRIGIFORMES | ||
| Petit-duc de Gurney | Lesser or Mindanao Eagle-Owl | Strigidae | STRIGIFORMES | ||
| Grand-duc d’Amérique | Great Horned Owl | Strigidae | STRIGIFORMES | ||
| Grand-duc d’Europe | Eurasian Eagle-Owl | Strigidae | STRIGIFORMES | ||
| Grand-duc indien | Rock Eagle-Owl | Strigidae | STRIGIFORMES | ||
| Grand-duc ascalaphe | Pharaoh Eagle-Owl | Strigidae | STRIGIFORMES | ||
| Grand-duc du Cap | Cape Eagle-Owl | Strigidae | STRIGIFORMES | ||
| Grand-duc africain | Spotted Eagle-Owl | Strigidae | STRIGIFORMES | ||
| Grand-duc à aigrettes | Fraser’s Eagle-Owl | Strigidae | STRIGIFORMES | ||
| Grand-duc des Usambara | Usambara Eagle-Owl | Strigidae | STRIGIFORMES | ||
| Grand-duc du Népal | Spot-bellied Eagle-Owl | Strigidae | STRIGIFORMES | ||
| Grand-duc bruyant | Barred Eagle-Owl | Strigidae | STRIGIFORMES | ||
| Grand-duc de Shelley | Shelley’s Eagle-Owl | Strigidae | STRIGIFORMES | ||
| Grand-duc de Verreaux | Verreaux’s Eagle-Owl | Strigidae | STRIGIFORMES | ||
| Grand-duc de Coromandel | Dusky Eagle-Owl | Strigidae | STRIGIFORMES | ||
| Grand-duc tacheté | Akun Eagle-Owl | Strigidae | STRIGIFORMES | ||
| Grand-duc des Philippines | Philippine Eagle-Owl | Strigidae | STRIGIFORMES | ||
| Kétoupa de Blakiston | Blakiston’s Fish-Owl | Strigidae | STRIGIFORMES | ||
| Kétoupa brun | Brown Fish-Owl | Strigidae | STRIGIFORMES | ||
| Kétoupa roux | Tawny Fish-Owl | Strigidae | STRIGIFORMES | ||
| Kétoupa malais | Buffy Fish-Owl | Strigidae | STRIGIFORMES | ||
| Chouette-pêcheuse de Pel | Pel’s Fishing-Owl | Strigidae | STRIGIFORMES | ||
| Chouette-pêcheuse rousse | Rufous Fishing-Owl | Strigidae | STRIGIFORMES | ||
| Chouette-pêcheuse de Bouvier | Vermiculated Fishing-Owl | Strigidae | STRIGIFORMES | ||
| Harfang des neiges | Snowy Owl | Strigidae | STRIGIFORMES | ||
| Chouette des pagodes | Spotted Wood-Owl | Strigidae | STRIGIFORMES | ||
| Chouette ocellée | Mottled Wood-Owl | Strigidae | STRIGIFORMES | ||
| Chouette leptogramme | Brown Wood-Owl | Strigidae | STRIGIFORMES | ||
| Chouette hulotte | Tawny Owl | Strigidae | STRIGIFORMES | ||
| Chouette de Butler | Hume’s Owl | Strigidae | STRIGIFORMES | ||
| Chouette tachetée | Spotted Owl | Strigidae | STRIGIFORMES | ||
| Chouette rayée | Barred Owl | Strigidae | STRIGIFORMES | ||
| Chouette fauve | Fulvous Owl | Strigidae | STRIGIFORMES | ||
| Chouette dryade | Rusty-barred Owl | Strigidae | STRIGIFORMES | ||
| Chouette masquée | Rufous-legged Owl | Strigidae | STRIGIFORMES | ||
| Chouette de l’Oural | Ural Owl | Strigidae | STRIGIFORMES | ||
| Chouette du Sitchouan | Sichuan Wood-Owl | Strigidae | STRIGIFORMES | ||
| Chouette lapone | Great Grey Owl | Strigidae | STRIGIFORMES | ||
| Chouette mouchetée | Mottled Owl | Strigidae | STRIGIFORMES | ||
| Chouette à lignes noires | Black-and-white Owl | Strigidae | STRIGIFORMES | ||
| Chouette huhul | Black-banded Owl | Strigidae | STRIGIFORMES | ||
| Chouette fasciée | Rufous-banded Owl | Strigidae | STRIGIFORMES | ||
| Chouette africaine | African Wood-Owl | Strigidae | STRIGIFORMES | ||
| Duc à crinière | Maned Owl | Strigidae | STRIGIFORMES | ||
| Duc à aigrettes | Crested Owl | Strigidae | STRIGIFORMES | ||
| Chouette à lunettes | Spectacled Owl | Strigidae | STRIGIFORMES | ||
| Chouette à collier | Band-bellied Owl | Strigidae | STRIGIFORMES | ||
| Chouette à sourcils jaunes | Tawny-browed Owl | Strigidae | STRIGIFORMES | ||
| Chouette épervière | Northern Hawk Owl | Strigidae | STRIGIFORMES | ||
| Chevêchette d’Europe | Eurasian Pygmy-Owl | Strigidae | STRIGIFORMES | ||
| Chevêchette à collier | Collared Owlet | Strigidae | STRIGIFORMES | ||
| Chevêchette perlée | Pearl-spotted Owlet | Strigidae | STRIGIFORMES | ||
| Chevêchette des Rocheuses | Northern Pygmy-Owl | Strigidae | STRIGIFORMES | ||
| Chevêchette naine | Mountain Pygmy-Owl | Strigidae | STRIGIFORMES | ||
| Chevêchette cabouré | Brazilian Pygmy-Owl | Strigidae | STRIGIFORMES | ||
| Chevêchette d’Amazonie | Hardy’s or Amzonian Pygmy-Owl | Strigidae | STRIGIFORMES | ||
| Chevêchette brune | Ferruginous Pygmy-Owl | Strigidae | STRIGIFORMES | ||
| Chevêchette australe | Austral Pygmy-Owl | Strigidae | STRIGIFORMES | ||
| Chevêchette du Pérou | Peruvian or Pacific Pygmy-Owl | Strigidae | STRIGIFORMES | ||
| Chevêchette des Andes | Andean Pygmy-Owl | Strigidae | STRIGIFORMES | ||
| Chevêchette de Cuba | Cuban Pygmy-Owl | Strigidae | STRIGIFORMES | ||
| Chevêchette à pieds jaunes | Red-chested Owlet | Strigidae | STRIGIFORMES | ||
| Chevêchette à queue barrée | Sjostedt’s Owlet | Strigidae | STRIGIFORMES | ||
| Chevêchette cuculoïde | Asian Barred Owlet | Strigidae | STRIGIFORMES | ||
| Chevêchette spadicée | Javan Owlet | Strigidae | STRIGIFORMES | ||
| Chevêchette de jungle | Jungle Owlet | Strigidae | STRIGIFORMES | ||
| Chevêchette à dos marron | Chestnut-backed Owlet | Strigidae | STRIGIFORMES | ||
| Chevêchette du Cap | African Barred Owlet | Strigidae | STRIGIFORMES | ||
| Chevêchette châtaine | Chestnut Owlet | Strigidae | STRIGIFORMES | ||
| Chevêchette de Ngami | Ngami Owlet | Strigidae | STRIGIFORMES | ||
| Chevêchette de Scheffler | Scheffler’s Owlet | Strigidae | STRIGIFORMES | ||
| Chevêchette du Graben | Albertine Owlet | Strigidae | STRIGIFORMES | ||
| Chevêchette nimbée | Long-whiskered Owlet | Strigidae | STRIGIFORMES | ||
| Chevêchette des saguaros | Elf Owl | Strigidae | STRIGIFORMES | ||
| Chevêche d’Athéna | Little Owl | Strigidae | STRIGIFORMES | ||
| Chevêche brame | Spotted Owlet | Strigidae | STRIGIFORMES | ||
| Chevêche forestière | Forest Owlet | Strigidae | STRIGIFORMES | ||
| Chevêche des terriers | Burrowing Owl | Strigidae | STRIGIFORMES | ||
| Nyctale de Tengmalm | Boreal Owl | Strigidae | STRIGIFORMES | ||
| Petite Nyctale | Saw-whet Owl | Strigidae | STRIGIFORMES | ||
| Nyctale immaculée | Unspotted Saw-whet Owl | Strigidae | STRIGIFORMES | ||
| Nyctale de Harris | Buff-fronted Owl | Strigidae | STRIGIFORMES | ||
| Ninoxe rousse | Rufous Owl | Strigidae | STRIGIFORMES | ||
| Ninoxe puissante | Powerful Owl | Strigidae | STRIGIFORMES | ||
| Ninoxe aboyeuse | Barking Owl | Strigidae | STRIGIFORMES | ||
| Ninoxe de Sumba | Sumba Boobook | Strigidae | STRIGIFORMES | ||
| Ninoxe d’Australie | Southern Boobook | Strigidae | STRIGIFORMES | ||
| Ninoxe boubouk | Morepork | Strigidae | STRIGIFORMES | ||
| Ninoxe hirsute | Brown Boobook or Brown Hawk Owl | Strigidae | STRIGIFORMES | ||
| Ninoxe des Andaman | Andaman Boobook or Andaman Hawk Owl | Strigidae | STRIGIFORMES | ||
| Ninoxe à sourcils blancs | White-browed Boobook | Strigidae | STRIGIFORMES | ||
| Ninoxe des Philippines | Philippine Boobook | Strigidae | STRIGIFORMES | ||
| Ninoxe ocrée | Ochre-bellied Boobook | Strigidae | STRIGIFORMES | ||
| Ninoxe des Moluques | Moluccan Boobook | Strigidae | STRIGIFORMES | ||
| Ninoxe brune | Jungle Boobook | Strigidae | STRIGIFORMES | ||
| Ninoxe de l’Amirauté | Manus Boobook | Strigidae | STRIGIFORMES | ||
| Ninoxe pointillée | Speckled Boobook | Strigidae | STRIGIFORMES | ||
| Ninoxe bariolée | Bismarck Boobook | Strigidae | STRIGIFORMES | ||
| Ninoxe odieuse | Russet Boobook | Strigidae | STRIGIFORMES | ||
| Ninoxe de Jacquinot | Solomon Islands Boobook | Strigidae | STRIGIFORMES | ||
| Ninoxe papoue | Papuan Boobook | Strigidae | STRIGIFORMES | ||
| Ninoxe rieuse | Laughing Owl | Strigidae | STRIGIFORMES | ||
| Hibou de la Jamaïque | Jamaican Owl | Strigidae | STRIGIFORMES | ||
| Hibou maître-bois | Stygian Owl | Strigidae | STRIGIFORMES | ||
| Hibou moyen-duc | Long-eared Owl | Strigidae | STRIGIFORMES | ||
| Hibou d’Abyssinie | Abyssinian Owl | Strigidae | STRIGIFORMES | ||
| Hibou malgache | Madagascar Owl | Strigidae | STRIGIFORMES | ||
| Hibou strié | Striped Owl | Strigidae | STRIGIFORMES | ||
| Hibou des marais | Short-eared Owl | Strigidae | STRIGIFORMES | ||
| Hibou du Cap | Marsh Owl | Strigidae | STRIGIFORMES | ||
| Hibou redoutable | Fearful Owl | Strigidae | STRIGIFORMES | ||
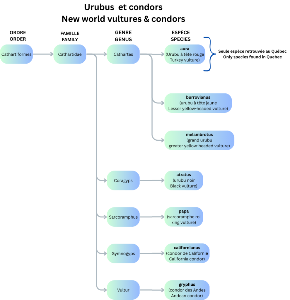
| Urubu noir | Black Vulture | Cathartidae | CICONIIFORMES | ||
| Urubu à tête rouge | Turkey Vulture | Cathartidae | CICONIIFORMES | ||
| Urubu à tête jaune | Lesser Yellow-headed Vulture | Cathartidae | CICONIIFORMES | ||
| Grand Urubu | Greater Yellow-headed Vulture | Cathartidae | CICONIIFORMES | ||
| Condor de Californie | California Condor | Cathartidae | CICONIIFORMES | ||
| Condor des Andes | Andean Condor | Cathartidae | CICONIIFORMES | ||
| Sarcoramphe roi | King Vulture | Cathartidae | CICONIIFORMES | ||




